麻豆视频APP免费版为30+行业提供产品性能测试解决方案

元器件可靠性基础试验

    本篇的内容不多,但是文中四图的诱发机理和可能暴露的缺陷很值得学习。因此单拎了一篇。后面再针对各项试验进行详细介绍。
    元器件可靠性试验是由一系列通用的基本试验单元——可靠性基础试验组成,把组成各种可靠性试验的基本的试验叫做可靠性基础试验。
    可靠性基础试验如高温贮存试验、振动试验和盐雾试验等,它们都是独立的试验,不同的组合可构成不同的可靠性试验。因此,可靠性基础试验的结果将直接影响元器件可靠性试验的结果。所以,这些通用的可靠性基础试验是做好元器件可靠性试验的重要保证。
    元器件可靠性基础试验也是元器件基本性能的主要检测手段。例如,在元器件研制过程中,为特定的目的经常独立进行某些通用的可靠性基础试验;检查器件封装的密封性能需要单独进行粗、细检漏试验;检查封装内部是否有可动多余物需要单独进行粒子碰撞噪声检测试验等。
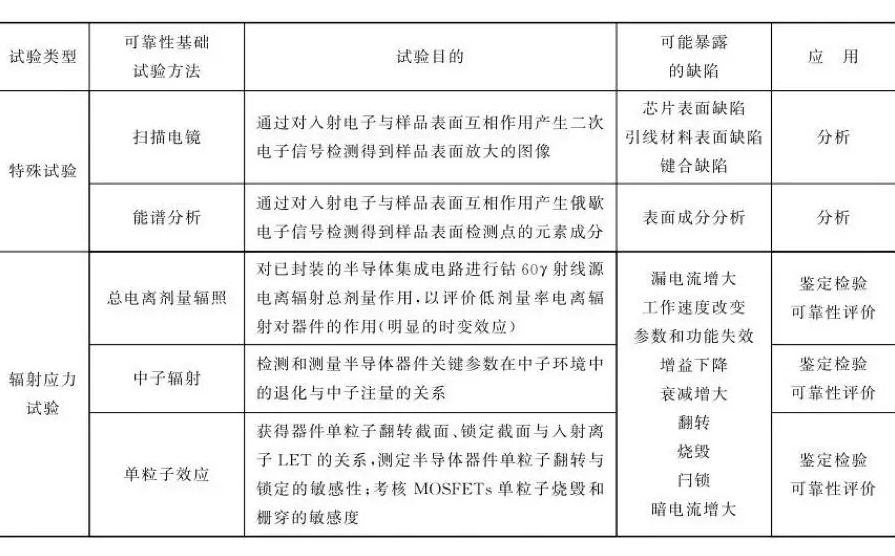
    一般通用的可靠性基础试验可分为电+热应力试验、机械环境应力试验、气候环境应力试验、与引线有关的试验、与封装有关的试验、特殊分析和辐射试验等七大类,可靠性基础试验具体类型、方法、目的及可能暴露的缺陷如下列4图所示。

气候应力试验

封装有关

机械环境应力

辐射应力

【相关推荐】
查看详情 + 上一条 电子元器件压力蒸煮试验
查看详情 + 下一条 电子元器件温度冲击试验

东莞市麻豆视频APP免费版环境检测仪器有限公司 版权所有

备案号:粤ICP备89525599号

咨询热线:400-088-3892 技术支持:麻豆视频APP免费版仪器 百度统计

联系麻豆视频APP免费版

  • 邮箱:riukai@jhlthg.com
  • 手机:189 3856 3648
  • 座机:0769-81019278
  • 公司地址:东莞市横沥镇神乐一路15号

关注麻豆视频APP免费版

  • <a id=" src="http://www.jhlthg.com/resource/images/ee6ddfa37b974b8ab546b9456ceeac2a_2.jpg" title="">客服微信
网站地图